超全整理!10 份顶级医院新冠方案+卫健委第十版更新:有何异同?
眼下,一线医生正直面新冠感染高峰的冲击,许多其他科室医生更是在全院支援呼吸科、各科室收治新冠患者的紧急措施下第一次诊治新冠,也因此不断面对临床新问题。
近期各大医院陆续发布诊疗建议。北京协和、上海新冠救治专家组提出基层诊疗方案;中华医学会和清华长庚分别做出重症和心肌炎诊治建议;北京协和、上海瑞金为妊娠、胸痛等人群细化方案;湘雅医院给出完整院感对策;华山医院提出抗菌药使用建议;中日医院则推荐基于核酸检测结果评估发病超 5 天抗病毒药物使用。随后卫健委第十版方案发布。
各类方案,有何异同?又有哪些值得关注的要点?丁香园特邀中国医药教育学会名誉会长、著名呼吸病专家刘又宁教授,上海市公共卫生临床中心呼吸与危重症医学科李锋主任进行讨论解读。
文末汇总第十版方案,和上述医院近期发布的诊疗建议或参考方案,对其要点做出总结,并附以方案全文,为广大医生,尤其是新近接诊新冠感染患者的各专业医生、基层医生提供参考。
小分子新冠治疗药,感染超 5 天还用吗?
前一阶段,用于新冠治疗的抗病毒药物供应不足,近期才逐步向基层铺开。第十版方案抗病毒治疗中提供了 Paxlovid、阿兹夫定、莫诺拉韦的适应证和用法用量。北京协和医院、中日友好医院、中南大学湘雅医院等多家医院发布的经验,都通过更细化的指标,对每种药物的适用情况细化建议。
例如中日友好医院建议:启动(Paxlovid)治疗前及用药期间建议请临床药师会诊协助筛查和选择替代药物,或查询「Paxlovid 药物相互作用速查」,也可通过相关互联网工具筛查(https://covid19-druginteractions.org/checker)。

图源:新型冠状病毒肺炎诊疗方案(试行第十版)

图源:北京协和医院新冠肺炎诊疗参考方案
中国医药教育学会名誉会长、著名呼吸病专家刘又宁教授认为,临床上有条件、符合适应证就尽量使用此类药物:「如果不是客观情况限制,该用的病人都应该用上。虽然说这些药物不能杀灭病毒,但文献报道有的药物(不是所有)如应用得当,可使病死率下降 50% 以上。」
该类药物主要作用还是抑制、干扰病毒复制的药物,要求在感染 5 天以内,在病毒刚进入人体、开始复制时使用,达到减轻病毒载量,减少对人体免疫系统攻击的效果,再通过自身免疫能力减少向重型、危重型发展。第十版方案指出 Paxlovid、莫诺拉韦胶囊均适用人群为发病 5 天以内的轻、中型且伴有进展为重症高风险因素的成年患者,即体现着该类药物感染早期更加适用的事实。
「很多医生可能觉得对于抗病毒药物的使用指征比较严。」上海市公共卫生临床中心呼吸与危重症医学科主任李锋进一步谈及这些药物应用的现实情况。目前新冠抗病毒药物可选的不多,可及性上各地差异大,一线医生时常会有是否能拓宽应用的困惑。比如患者有机会用上抗病毒药的时候,感染已超过第 5 天了,到底还用不用?
对此,李锋主任谈及了困惑的成因:「药物的适应证来自于临床试验设计时的入排标准,而入排标准就不仅要考虑科学性,还涉及可行性、伦理问题,比如几乎不会有孕妇参与试验,非儿童专用药物也不会纳入儿童等。因此到了最终获批的适应证,在临床应用上就会感到限制很多。」例如 Paxlovid 要求轻、中型患者使用,并在感染后 5 天内尽快给药,正是因为试验阶段所纳入受试者范围限制。
《中日医院成人 Omicron 病毒感染初始诊疗方案》提出:对于发病超过 5 天的抗病毒药物的使用,推荐基于核酸检测结果进行。李锋主任也给予了相应建议:「我个人给出这样一个原则供大家参考:在不随意突破适应证的前提下,结合是否有高风险因素和体内病毒载量的实际情况,集体讨论决策药物的使用。」

图源:中日医院成人 Omicron 病毒感染初始诊疗方案
抗体类药物,现在是否还适用?
在抗病毒治疗中,除了上述小分子新冠病毒治疗药物,包括单克隆抗体、COVID-19 人免疫球蛋白、康复患者恢复期血浆在内的抗体类治疗在第十版方案中仍做出了推荐。
《北京协和医院新冠肺炎诊疗参考方案(2022 年 12 月版)》指出:安巴韦单抗/罗米司韦单抗注射液、COVID-19 人免疫球蛋白、恢复期血浆(用于)治疗重症患者,有条件时可以尝试。同时适用药物较少的孕妇群体,该方案也推荐:Paxlovid、瑞德西韦,或在症状出现后尽快开始的对流行变异有效的单克隆抗体疗法是妊娠患者的首选药物,可以在充分知情下使用。
对此刘又宁教授指出:「抗体类药物从原理上就决定了其更新速度滞后于病毒的变异,这是一个全世界普遍的问题。」曾有礼来研发的新冠抗体药物 bamlanivimab 在美国获批紧急使用授权,但因为对其有抗药性的变异病毒增加、仅用该药治疗失败的风险增高而撤销了授权。
「抗体类药物中,新冠病毒抗体药用于新变异病毒的治疗,需要重新验证疗效。同时抗体类药物成本高,对于使用、保存、运输的条件都有诸多限制,应用不便,长远来看前途不够光明。」

图源:新型冠状病毒肺炎诊疗方案(试行第十版)
针对临床医生对各抗体类药物使用的疑惑,刘又宁教授进一步谈到:「单克隆抗体缺乏大样本的数据,恢复期血浆的效果同样也有争议,因此虽然可以作为一种可选方案,但临床使用上还是应该慎重。新冠诊疗在不断进展,也不断有药物在临时批准,就要求我们临床医生用更多的积累经验来总结真实的疗效。」
李锋主任则表示:「不同试验结果、应用经验存在差异,就会给疗法带来争议。在药物可及情况下,我们可以尝试使用,但同时一定要重视其他治疗手段的应用。抗病毒治疗有其重要性和有效性,但不要陷入『没抗病毒药这病就看不了』的误区。我们在关注抗病毒治疗的同时,要充分重视激素、抗凝、俯卧位、呼吸支持等治疗措施。」
基层诊疗:
推广简易疗法、规范抗生素使用
「在基层医院,尤其是社区卫生服务中心,受客观条件限制,呼吸机、高流量、ECMO 等高端设备不可及,这让很多医生治疗中心里没底。」
李锋主任谈及这样的基层现状。并结合《上海市新型冠状病毒感染诊治规范与分级诊疗流程》(基层医疗机构应急使用简版)指出,绝大多数患者也并不需要这些治疗手段:「目前抗病毒药物正在向社区铺开,俯卧位、抗凝等对症状稍严重的病人行之有效的治疗方法,在社区卫生服务中心都能进行。」
「例如第十版方案中推荐俯卧位治疗,建议每天不少于 12 小时,我在临床应用中就有很好的收效,而且安全、简易,很适合基层实施。另外如各种对症治疗手段,虽然并不针对病毒本身,但能很好地缓解患者焦虑、稳定患者情况。」
而为了有效帮助基层克服诊治水平和药物、设备可及性差异,北京协和医院采用基层工作中常用的「评估-分类-处理」模式推荐诊疗流程,上海市基层诊治规范则提出了「四步简易治疗法」。

图源:新型冠状病毒肺炎诊疗方案(试行第十版)

《上海市新型冠状病毒感染诊治规范与分级诊疗流程》(基层医疗机构应急使用简版)
基层医疗的规范性在新冠收治压力增加的情况下也十分突出,感染前期直接给抗生素,抗生素-维生素-激素 + 葡萄糖的「三素一汤」输液 3~5 天等经验治疗在普遍应用。
针对抗生素使用,《北京协和医院新型冠状病毒感染基层诊疗方案建议及适宜技术(2022 年 12 月版)》指出:新冠本身可引起发热、脓痰或脓涕,部分患者剧烈咳嗽可能出现咯血,抗生素治疗无效,且可能带来抗生素相关不良反应。华山医院《新冠病毒感染患者使用抗菌药物的原则》进一步提出:疾病初期发热时长、脓痰、脓涕、血白细胞轻度升高和早期肺部影像学出现实变渗出均不作为应用抗菌药物的指征。
第十版方案同样明确提示:「应避免盲目或不恰当使用抗菌药物,尤其是联合使用广谱抗菌药物」。
图源:新型冠状病毒肺炎诊疗方案(试行第十版)

图源:华山医院《新冠病毒感染患者使用抗菌药物的原则》
WHO 指南指出:仅 8% 的新冠住院患者合并细菌或真菌感染。对于轻型和普通型新冠患者,在不怀疑有细菌感染的情况下不推荐使用抗生素。
中华医学会感染病分会常委、南方医科大学南方医院疑难感染病中心主任彭劼表示:「临床上,关注血常规+CRP 等实验室检查,监测临床表现,辅以影像学检查,都可以对细菌性肺炎(或其他部位细菌感染)作出鉴别诊断。」李锋主任同样强调,抗生素的不规范使用对新冠治疗无益,需要基层医生引起重视。
救治重点:
识别高危因素,及时分诊重症
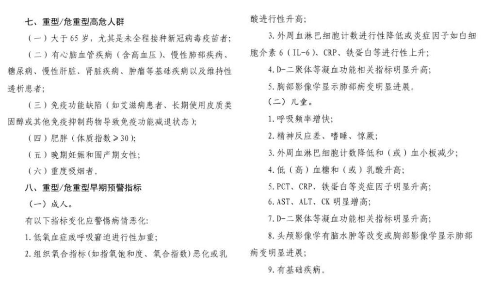
在感染高峰的进程中,重症患者绝对数量显著增加,重症筛查、救治的地位愈发重要。第十版方案对于重型/危重型高危人群如何评估,以及早期预警指标都做出了推荐。

图源:新型冠状病毒肺炎诊疗方案(试行第十版)
刘又宁教授指出,首先应充分理解和把握重症高危人群和早期预警指标,诊疗关口提前:「从临床经验角度,重症患者可以简述为三类,一是新冠感染十分严重、短期出现呼吸衰竭、肺损伤、白肺等情况;二是合并的基础疾病重、高龄未接种疫苗的感染者;三是久治不愈,支持治疗跟不上,到后期合并严重细菌感染。」
「对于这三类病人我们采取不同的对策,但我建议凡是有肺炎的患者,都应给予重视,有条件的入院治疗,及时监测血氧饱和度、提早使用呼吸支持疗法、及时使用抗病毒药物,防止进一步恶化。」
目前,三级医疗机构的任务主要是收治重症、危重症患者,而轻型和中型患者是基层的主要救治目标。
李锋主任希望基层医生第一不要过于恐惧重症问题,第二要重视分诊的重要性,一线医生可以参考基层版的诊疗经验,做到有效治疗和快速分诊:「目前,基层医院,尤其是社区卫生服务中心,已能在简单的鉴别诊断后尽可能快速准确地识别新冠。基层需要快速识别具有高危因素,或症状已经进展患者,例如出现检查指标明显异常且迟迟不好转等情形,就需要迅速地向上级医院转诊。」
各类方案要点一览(附全文链接)
国家卫健委 → 新型冠状病毒感染诊疗方案(试行第十版)
1、「新型冠状病毒肺炎」更名为「新型冠状病毒感染」,增加新冠病毒抗原检测阳性作为诊断标准,不再判定「疑似病例」,不再要求病例「集中隔离收治」;
2、进一步优化「临床分型」;
3、治疗方法完善:
将我国已经批准上市的抗新冠病毒治疗药物纳入新版诊疗方案。
将未全程接种疫苗的老年人加入重症高危人群,将生命体征监测特别是静息和活动后的指氧饱和度监测指标等加入重症早期预警指标。
强调加强感染者基础疾病相关指标监测,并针对基础疾病给予相应治疗。
提出了儿童感染奥密克戎毒株的特点,完善儿童重型病例早期预期预警指标,对儿童感染者可能出现的急性喉炎、神经系统并发症等特殊情况提供了治疗方案。
4、调整「出院标准」,不再对核酸检测结果提出要求:
当患者病情明显好转,生命体征平稳,体温正常超过 24 小时,肺部影像学显示急性渗出性病变明显改善,可以转为口服药物治疗,没有需要进一步处理的并发症等情况时可考虑出院。
5、调整医疗机构内感染预防与控制。
北京协和医院(基层诊疗) → 新冠感染基层版诊疗方案建议
采用基层工作中经常使用的「评估-分类-处理」模式推荐诊疗流程

新冠病毒感染患者的疾病分级参考

药物治疗流程图

Paxlovid 与常见药物相互作用
上海市(基层诊疗) → 基层诊治规范,四步简易治疗法
1、分级诊疗路径

2、四步简易治疗法
1)一般治疗
应用解热镇痛药等药物进行对症治疗,保证充分的热量摄入、营养均衡,摄入优质蛋白质食物;注意水、电解质平衡,维持内环境稳定;密切监测患者生命体征和氧饱和度等。
2)口服小分子抗病毒药物
重点应用于有重症高危因素的感染者。抗病毒药物的最佳治疗时机是病程的早期,最好是发病的 5 天内。
3)糖皮质激素应用
无进展为重型和危重型高危因素的轻症患者一般不需要使用糖皮质激素。
对于有进展为重型和危重型高危因素的患者,评估无糖皮质激素应用禁忌症后,可在疾病加快进展的早期应用低剂量糖皮质激素。
对于在基层医院留院观察到疾病进展较快的高危患者、需要氧疗的普通型患者、或需无创或有创呼吸支持治疗的重型及危重型患者,均应立即使用糖皮质激素治疗。
4)氧疗和呼吸支持
重视发生低氧原因的鉴别。积极采取支持氧疗措施,实时评估氧疗效果,将达到氧饱和度 93% 以上作为治疗最低目标。
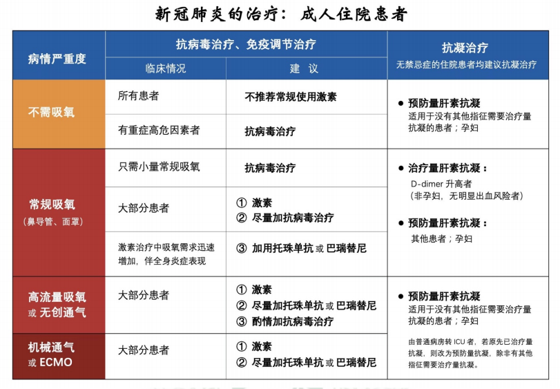
北京协和医院 → 新冠诊疗参考方案
1、门诊新冠病毒感染患者的管理

新冠病毒感染患者的疾病分级参考
2、住院新冠病毒感染患者管理

住院新冠病毒感染患者的治疗推荐

住院新冠病毒感染患者治疗流程图
3、妊娠合并感染注意事项
1)充分的氧气支持:当孕妇的 SpO2 低于 95% 时,一般就需要吸氧。
2)积极针对性治疗:Paxlovid、瑞德西韦,或在症状出现后尽快开始的对流行变异有效的单克隆抗体疗法是妊娠患者的首选药物,可以在充分知情下使用。Molnupiravir 在孕妇中可能会引起胎儿胎盘毒性,不作为首选。
中日友好医院 → 成人 Omicron 诊疗方案
1、关注患者入院当天的相关评估;
2、根据呼吸支持强度将病人分级;
3、以 SpO2 及呼吸频率为指标确定呼吸支持方式调整;
4、对于发病超过 5 天的抗病毒药物的使用推荐基于核酸检测结果进行;
5、强调早期抗炎及抗凝治疗,并附药物使用注意事项及剂量调整方案。
感染初始诊疗方案

ALC:淋巴细胞计数;ANC:中性粒细胞计数;PLT:血小板计数
新冠治疗药物剂量调整标准

Paxlovid 药物相互作用速查
华西医院 → 新冠诊治手册

诊断治疗流程建议
清华长庚医院 → 新冠感染相关性心肌炎诊治建议
1、新型冠状病毒感染相关性心肌炎定义:
新冠病毒引起的心肌炎即新冠病毒心肌炎,与新冠病毒诱导的多系统炎性综合症相关的心肌炎和 mRNA 新冠疫苗引起的心肌炎。
2、诊断和治疗流程图

新型冠状病毒感染相关性心肌炎诊断和治疗流程图
上海瑞金医院 → 新冠感染门急诊筛查与救治流程
1、成人新冠感染者急诊快速分诊、筛查及分流流程

新型冠状病毒感染急诊流程图
2、特殊人群或伴有基础疾病成人新冠病毒感染者的规范处理
以胸痛为主诉的就诊者,应按照胸痛中心流程排查救治。
可疑脑卒中患者,应按卒中流程进行排查救治。
急腹症患者,应按外科急腹症处置流程进行处理。
对创伤患者,以创伤外科为首诊,通过创伤规范化救治流程处理。
孕妇或围产期妇女,按危重孕产妇救治流程处理。
中南大学湘雅医院 → 新冠诊治方案与病区防控管理
1、禁止与 Paxlovid 联合使用的药物包括但不限于以下药物:

2、提出完整院内感染对策
3、如何区分复阳和再次感染
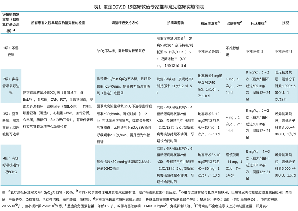
中华医学会 → Omicron 重症救治专家意见
1、推荐奈玛特韦/利托那韦和莫诺拉韦用于高危因素人群发病 5d 内的新冠病毒感染者;
2、明确不推荐使用单克隆抗体药物、丙种球蛋白和恢复期血浆;
3、推荐重症患者尽早开始应用糖皮质激素,并联合 JAK 抑制剂或托珠单抗治疗;
4、推荐对重症患者推荐积极抗凝,无抗凝禁忌证者均推荐应用抗凝治疗;
5、早期若无合并细菌感染证据,可不使用抗菌治疗。

重症临床救治实施方案
华山医院 → 新冠抗菌药物原则
1、抗菌药物使用原则:疾病初期合并细菌感染的概率很低,不推荐常规使用抗菌药物。发热时长、脓痰、脓涕、血白细胞轻度升高和早期肺部影像学出现实变渗出均不作为应用抗菌药物的指征。仅在有继发呼吸道或其他部位细菌感染证据时应用。
2、细菌感染危险因素和依据
3、抗菌药物选择推荐

网友评论